发布时间:2011-03-16 来源:学工处
(校行发[2008]32号,2010年6月修订)
为全面贯彻落实党的教育方针,加强学生的思想教育和行为管理,提高学生综合素质,促使大学生在思想道德素质、科学文化素质、身体心理素质、创新和实践能力等方面取得发展。培养社会需要的、具有专门知识的、身心健康的医学人才,根据《中华人民共和国高等教育法》、《普通高等学校学生管理规定》和《陕西省财经学校学生管理规定》精神,特制定本方案。
综合素质测评内容
陕西省财经学校大学生综合素质测评由基础性素质和拓展性素质两部分构成,其中基础性素质分为思想道德素质、科学文化素质、身体心理素质;拓展性素质分为科技创新能力、组织管理能力、第二课堂、操作技能等四个方面。总分为100分,另附加奖励分5分。

综合素质测评方法
综合素质测评采用自评与他评相结合的方法:
(一)思想道德素质得分以及身体心理素质得分(除体育课成绩),在个人学年小结的基础上,由班级评议得出。
(二)学年各科成绩以及体能测试成绩分别由教务处和体育教研室提供,班级学生综合素质测评小组根据相关指标分别测算。
(三)拓展性素质计、加分项目由学生本人提供,由班级学生综合素质测评小组进行审核、评议、统计。
综合素质测评细则
一、基础性素质测评
基础性素质是指学生在学校确定的教学、教育和第二课堂环节中形成的德、智、体等方面的一般素质。基础性素质的测评,要充分体现公平、公正、公开原则。
(一)关于思想道德素质指标的评分(班级可依据要求制定实施细则)
1、政治思想(2分)
热爱祖国,拥护党的领导,认真学习邓小平理论,积极参与学校组织的各项政治活动,对党的方针政策能正确的理解,起到积极带头作用;同时,能递交入党申请书,积极向党组织汇报思想。(2分)
热爱祖国,拥护党的领导,认真学习邓小平理论,能参加学校组织的各项政治活动;同时,能递交入党申请书,偶尔向党组织汇报思想。(1分)
既不能正确理解党的方针政策,又未递交入党申请书,且经常有牢骚怪话,对参加政治活动没有兴趣。(0分)
2、社会公德(1分)
能自觉遵守社会公德和公共场所秩序,作风正派,助人为乐,尊敬师长,团结同学,自觉爱护国家财产,并对他人的不良行为进行批评。(1分)
能自觉遵守社会公德和公共场所秩序,作风正派,助人为乐,尊敬师长,团结同学,自觉爱护国家财产,对他人的不良行为缺乏批评。(0.6分)
道德品质差,有违反道德规范的行为。(0分)
3、遵纪守法(2分)
法纪观念强,能自觉遵守国家法令法规和校纪校规,无违法违纪现象。(2分)
有法纪观念,能遵守国家法令法规,但有违反校纪校规的行为。(1分)
法纪观念谈簿,学年内受到学校通报及以上批评或处分。(0分)
4、 集体观念(2分)
关心热爱集体,积极参加各项集体活动,有较强的团队意识和集体荣誉感。正确认识处理国家、集体与个人的关系,乐意为同学服务。(2分)
能参加集体活动,尚能处理集体与个人的关系,也能为集体争光,能与同学搞好团结,但为同学服务意识不够强。(1分)
学年中曾发生过有损于集体荣誉的事。(0分)
5、劳动卫生(2分)
热爱劳动,能积极主动的参加学校、院(系)所组织的各种公益劳动,有吃苦耐劳的精神。积极参加创建“文明寝室”的活动。认真完成包干区域的卫生清扫。所在寝室获得当年学校“文明寝室”称号。(2分)
有一定的劳动观念,只能完成指定任务,能参加创建“文明寝室”的活动,完成包干区域的卫生清扫,在各类劳动中表现一般。(1分)
缺乏劳动观念和艰苦奋斗精神,在公益劳动中表现不佳。对维护生活园区、校园和教室等公共场所的环境卫生缺乏认识。所在寝室在日常的卫生检查中曾经出现过二次及其以上“差”的记录。(0分)
6、行为规范(1分)
积极参加学校、院、班级创建精神文明的活动。勤奋好学,积极向上,同学之间和睦相处。模范遵守校纪校规,体现新时期大学生的风范。(1分)
能参加学校、院、班级创建精神文明的活动,但表现一般,尚能以精神文明的要求规范自己的行为。同学之间相处和谐。(0.8分)
行为规范与精神文明的要求格格不入,不听从劝说,且不思悔改。(0分)
(二)关于科学文化素质指标的评分
科学文化素质指标的评分=(平均绩点×10)+20
平均绩点=所学课程学分绩点之和÷所学课程学分之和
注:除体育成绩外的其他所有必修课程。
(三)关于身体心理素质指标的评分
1、体育成绩=体能测试成绩
2、体育锻练活动:
能够积极参加学校、院(系)及班级组织的各项体育锻炼活动。
3、心理素质:
具有良好的心理素质和健全的人格品质,做到自尊、自爱、自律、自强。
注:我校一二年级学生凡本学年体能测试成绩和体育成绩均不合格者不参加奖学金的评定,无体育课及体能测试的年级,各学院可在公平的原则下合理处置。
二、拓展性素质测评
拓展性素质是指学生在学校教育中形成的体现创造性和实践能力的素质。包括大学生在学习、生活中表现出来的发明创造素养、独到见解、独特方法,完成实践环节学习任务,参加社会实践和社会活动,以及运用所学知识解决生活 、生产、技术等方面实际问题的能力。
(一)科研创新能力指标的评分(5分)
1、科研与创新:参加校级及以上科研活动,有相应的科研立项与论文发表、成果鉴定、经校科技处审定后,分别按校2分、省3分及国家级5分计分。
2、科研竞赛
参加校级以上学科竞赛,以获奖证书或文件为依据。分别按校2分、省3分及国家级5分计分。
以上两项累计得分不得超过5分。
(二)组织管理能力指标的评分(3分)
学生干部指校、院两级团干部、学生会干部、学生社团负责人、有关部门的学生助理、各班团支委、班委等。各级学生干部分别由任用单位制定细则进行考核,考核部门应在新学年开学第一周内完成考核;未考核或考核不及格的不予加分。校、院、班级分别按3分、2分、1.5分予以加分,如一人同时担任两个学生干部职务,以最高分计算,不重复累计。
(三)第二课堂指标的评分(5分)
学生参加第二课堂活动班级据实评定,可控分为0--2分;参加院及以上文艺、体育活动和其他相关活动获奖励或表彰,分别按照省级、校级、院级各加3分、2分、1.5分加分。一学年中获多项奖励时,累计加分不得超过3分。
(四)操作技能的评分(7分)
本项技能包括普通话考试、英语、计算机、社会实践等方面的能力。各项累计加分不超过7分。
1、英语四、六级考试:本科生已通过国家英语四级、六级考试,分别加2分、3分;专科或高职生已通过国家英语四、六级考试,通过的学期分别加3分、4分;
2、计算机等级考试:本科生通过计算机等级考试,二级加2分;三级加2分;专科或高职生通过计算机等级考试,二级加3分;三级加4分;
3、参加学校、市级、省级及国家级的专业知识竞赛、外语知识竞赛、计算机知识竞赛等,分别加2分、3分、4分、5分。
4、社会实践活动(2分)
积极参加社会实践活动,获得学院、学校或市级、省级表彰者,分别加0.5分、1分、1.5分、2分。
5、普通话考试:通过普通话水平测试,二甲、一乙、一甲分别加0.5、1、1.5分。
三、奖励分(5分)
个人或团队的相应事迹被国家、省市媒体重点宣传报道个人或团队成员分别加5、4、3分。
测评结果与评奖评优
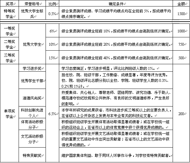
一、 评奖原则为:根据奖学金比例,以综合素质测评成绩排序选定获奖候选人,按学生学习成绩平均绩点排序依次确定获奖人选,标准如下:

二、凡在本学年出现下列情形之一者取消当年评奖学金资格:
(一)本学年必修课程有不及格者;
(二)受到党、团或行政警告及以上处分者;
(三)参与打架斗殴或赌博者;
(四)在奖学金评定中无理取闹者及在申请贫困资助中弄虚作假者;
(五)所在宿舍在文明宿舍评比中被评为“最差寝室”者;
(六)本学年中上课迟到累计15次以上者或实验、见习、实习,无故旷课超过两次者;
(七)考试舞弊者
(八)在实验、实习中发生责任事故,造成不良后果者;
(九)集体活动无故3次以上不参加者,拒绝承担校、院、班级安排的工作者;
(十)综合素质量化测评成绩低于70分者。
三、实习年级优秀学生的评定
对于实习年级的学生,只评定优秀实习生,比例为实习学生总人数的20%,被评为优秀实习生的学生,学校颁发荣誉证书。
四、小专业特等奖学金的评定
对于人数不足100人的小专业,四舍五入后不足一个名额的,可两年给予一个特等奖学金的名额。
测 评 安 排
一、时间安排
学生综合素质测评及奖学金评定工作于每年9月1日——10月1日进行。
二、测评对象:凡属国家计划招入的我校全日制本、专科学生(当年入校新生除外),均有资格参加测评与评定。
三、组织与职责
学校成立由分管校领导任组长,学工处、教务处、各学院参加的学生综合素质测评委员会。主要职责是:制定和修改学生综合素质评定工作细则;组织领导全校本、专科学生评定工作;审核综合测评成绩;审核获奖奖项等。
各学院相应成立综合素质测评领导小组,由分管院领导为组长,学工办主任、分团委书记、学生代表等人组成。主要职责是:在校素质测评委员会领导下,组织领导本学院学生综合素质测评及各类奖项的评定和审批、复查等。
班级成立学生综合素质测评小组,由辅导员、团支委、班委会及部分学生代表(学生代表占全班人数10%,需经全班同学选举产生)组成。主要职责是:在学院素质测评领导小组指导下,对所在班级的同学各类测评数据进行评议、计算、统计、复查、评定和审核,上报评定结果。
四、评定办法
(一)奖学金每年评定一次,十月中旬结束。
(二)各类奖学金的具体名额严格以各学院、各班级的学生总人数进行核算,四舍五入,不得突破。
(三)院、校两级优秀学生干部分别由校团委和各学院分团委组织评选,评选后需在相应组织和班级进行公示。
(四)首次参加奖学金评定的班级,学习进步奖的评定依据上下学期学习成绩进步名次确定。学习进步奖及优秀学生干部的名额比例从单项奖学金总比例中单列,不受挤占,其它每个单项评比比例不得超过班级人数1%。
(五)此办法中各项奖励,每名学生每次只能获得其中一项,按就高不就低的原则进行评比。
(六)评奖时每个学生根据评奖条件,以小组为单位汇报个人小结,进行自我评分,小组对汇报内容进行逐项评议计分,并将计分在全班公示,对有异议的,辅导员和班级评委会复评,并再次公示。辅导员将评定结果上报学院审核,由学院将详细材料于规定时间以电子和文本的形式上报学生工作处。
(七)学工处审核公示无异议后,上报学校批准发文表彰。
五、表彰和奖励
凡被评为优秀大学生标兵、优秀大学生、优秀学生干部等各项奖学金获得者均由学校发文表彰,颁发证书,发给奖学金,并填进学年鉴定表,记入个人档案。
六、本办法自2010年9月1日起实行,适用于陕西省财经学校全日制普本、专科学生,学校原有相关办法同时废止。 药护(国际)、继续教育学院可参照本方案自行组织评定。本办法由学校学工处负责解释。